
Comment automatiser le processus d'Offboarding pour améliorer la sécurité et gagner du temps ?
-> Problème
Le Offboarding d’une personne dans une entreprise est une action pour le service informatique qui peut être longue est qui a peu de valeur ajoutée. Ce processus est cependant indispensable pour l’entreprise afin de garantir la sécurité de ces données et également de réaliser des économies sur les licences.
-> Présentation des produits qui résoudront le problème.
PowerAutomate

Afin d’automatiser le processus d’Offboarding, vous pouvez passer par PowerAutomate.
Il s’agit d’un service cloud qui permet de créer et d’exécuter des workflows automatisés entre différentes applications et services. Il est directement intégré dans les licences Microsoft 365 et permet ainsi d’éviter de passer par des services tiers.
C’est une plateforme d’automatisation du cloud complète de bout en bout avec un code faible et l’IA et qui va simplifier les processus au sein de votre organisation pour gagner du temps.
Microsoft Graph API

Vous devrez également utiliser Microsoft Graph API afin de réaliser des requêtes sur l’environnement Microsoft.
Il s’agit d’une interface de programmation d’application (API) qui permet d’accéder aux données et aux fonctionnalités de Microsoft 365.
Il s’agit d’un service unifié qui regroupe les services cloud tels que Outlook, OneDrive, Teams, SharePoint, etc. en une seule API.
Vous pouvez ainsi interagir avec les données des utilisateurs, des groupes, des mails, des calendriers, des fichiers, etc. à partir d’une seule plateforme.
-> Comment ?
Avec PowerAutomate, vous pouvez simplifier le processus de Offboarding en déclenchant un flux à partir d’un événement, comme la modification du statut d’un employé dans le système RH ou suite à la complétion d’un formulaire. Vous pouvez y ajouter un processus de validation si vous le souhaitez.
Une fois le flux déclenché, vous avez la possibilité d’effectuer des actions de Offboarding tel que la désactivation du compte et/ou suppression de l’utilisateur de groupe grâce à des actions inclues dans PowerAutomate. Pour les actions plus complexes tel que la mise en place d’un message d’absence, la suppression des licences, vous devrez effectuer des requêtes Microsoft Graph API.
Si vous le souhaitez, vous pouvez réaliser un flux de Offboarding uniquement avec des requête Graph API pour ne pas à avoir à donner des accès élevés au compte.
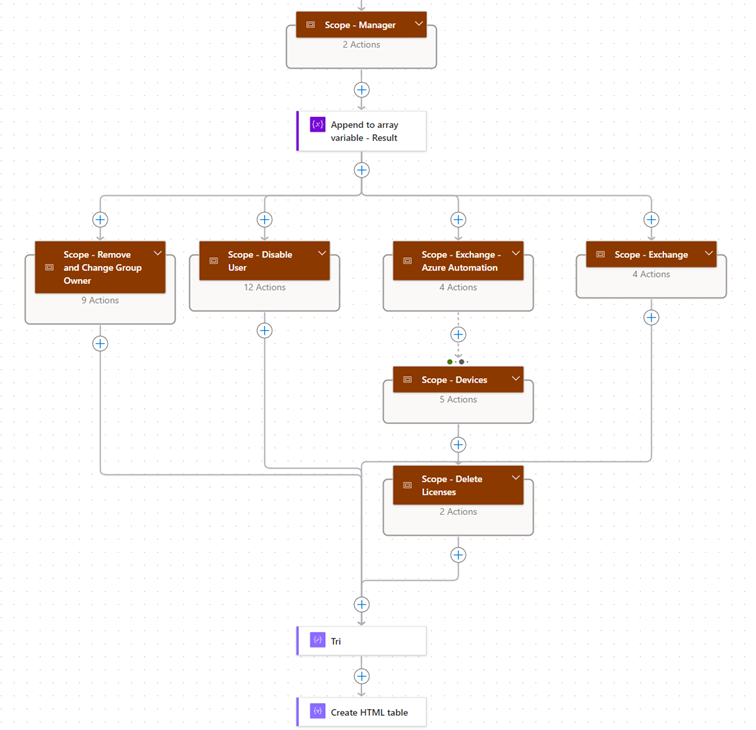
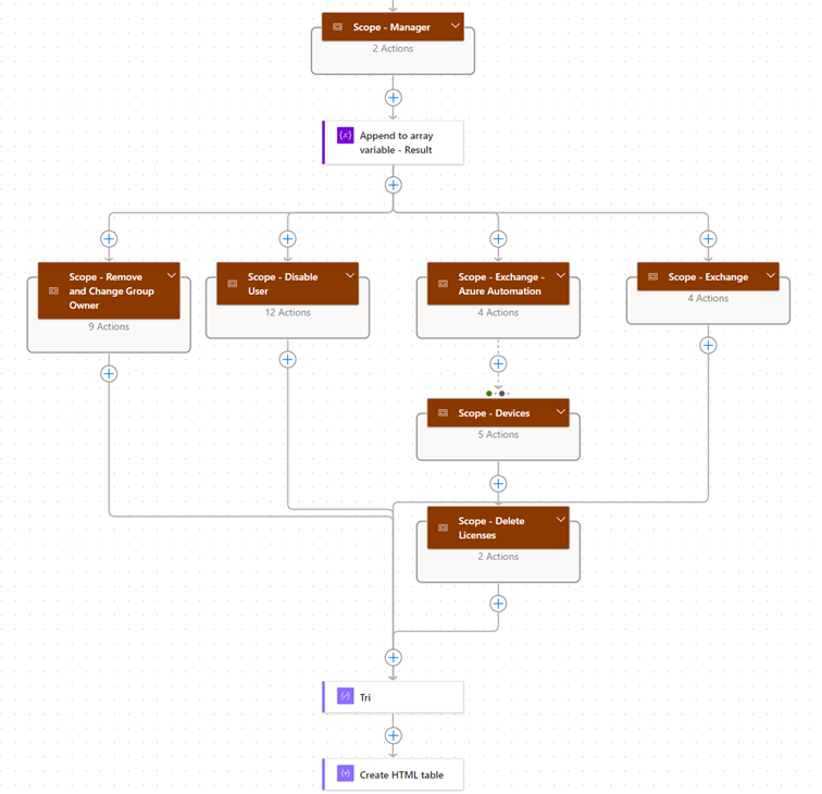
-> Exemple de processus :

Dans ce processus, plusieurs actions sont effectuées simultanément, les actions sont regroupées par blocs pour une meilleure lisibilité. Un tableau HTML est généré à la fin du flux afin de pouvoir envoyer un rapport des différentes actions réalisé ainsi que si elle ont réussi ou non
-> Avantages
PowerAutomate et ses avantages :
- Il vous fait gagner du temps et réduire la charge de travail manuelle liée au processus d’Offboarding.
- Il vous permet de réduire les erreurs humaines et les risques de sécurité liés au maintien des comptes et des accès des employés partis.
- Il vous permet également de renforcer la conformité et la traçabilité du processus d’Offboarding, en gardant un historique des actions effectuées et des notifications envoyées.
-> Coûts
La mise en place d’un flux PowerAutomate nécessite uniquement une licence PowerAutomate Premium pour le compte qui hébergera le processus.
Nicolas BOILLAUD, Consultant Cloud Microsoft chez kaizzen

Comment le nouveau Microsoft 365 Copilot Chat simplifie-t-il l’automatisation au travail ?

Audit de Sécurité Microsoft 365 : Comment Appliquer le CIS Benchmark v4.0 en Milieu d’Entreprise ?

Blog comments